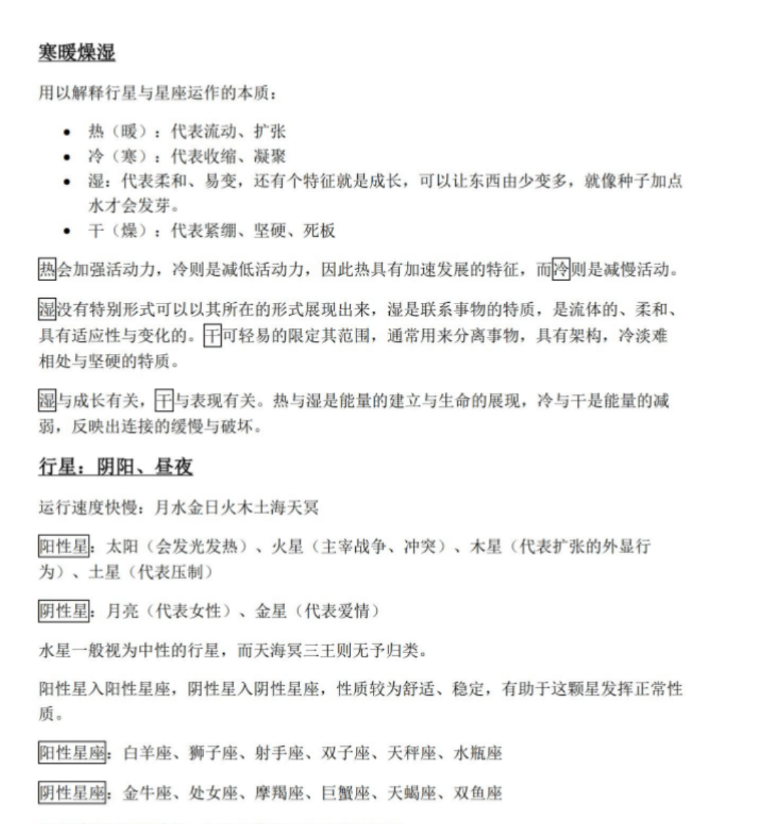
课程编号:X228-07

服务说明:
易学巴巴国学学习网-专业易学课程下载网站 » 杨国正 古典占星入门班
(1)、资源来源于网络公开发表文件,所有资料仅供学习交流;
(2)、学分仅用来维持网站运营,性质为用户友情赞助,并非购买文件费用(1元=1学分);
(3)、如遇百度网盘分享链接失效,可以联系客服,管理员都会及时处理的或将资料发送至您提交的邮箱;
(4)、在您未收到文件之前,可以联系客服微信:3458344044 进行退款;
(5)、不用担心不给资料,如果没有及时回复也不用担心,看到了都会发给您的!放心!
易学巴巴国学学习网-专业易学课程下载网站 » 杨国正 古典占星入门班
常见问题FAQ
- 免费下载或者VIP会员专享资源能否直接商用?
- 本站所有资源版权均属于原作者所有,这里所提供资源均只能用于参考学习用,请勿直接商用。若由于商用引起版权纠纷,一切责任均由使用者承担。
- 付款之后,如何获得资源?
- 下载链接失效了怎么办?